作者:李俊清(威廉希尔中文官网国家安全研究院);谢宝峰(广西大学公共管理学院博士研究生)
摘要:研析当前我国政府部门发布的铸牢中华民族共同体意识政策文本,可为后续各级政府完善相关政策提供借鉴和参考,进一步健全民族工作政策体系。基于政策工具视角,选用Nvivo12质性分析软件对政府出台的26份铸牢中华民族共同体意识政策文本进行量化分析,探讨现有政策存在的不足。当前铸牢中华民族共同体意识政策文本在政策工具结构、政策任务分布及政策工具与政策任务协同匹配等方面还存在问题,这极大影响了政策效能的发挥。未来相关政策的制定可从优化政策工具结构、平衡政策任务分布以及调适政策工具与政策任务协同匹配三方面着手,增强铸牢中华民族共同体意识政策的合理性。
关键词:铸牢中华民族共同体意识政策文本政策工具政策任务
党的十九大首次明确提出“铸牢中华民族共同体意识”,并写入新修订的«党章»。此后,“铸牢中华民族共同体意识”逐渐成为我国新时代开展民族工作的重要方向指引。为铸牢各族群众中华民族共同体意识,我国各级政府陆续出台一系列相关政策。2018年12月,全国首份铸牢中华民族共同体意识政策文件——«关于全面深入持久开展民族团结进步创建工作铸牢中华民族共同体意识的意见»出台,深化民族团结进步宣传教育、促进各民族交往交流交融及提升民族团结进步创建工作水平等,成为加快推进铸牢中华民族共同体意识工作的重要行动指南。随后,内蒙古、广西、云南、贵州、辽宁、山东等省区相继制定了本区域的铸牢中华民族共同体意识实施意见办法,并持续深化当地铸牢中华民族共同体意识实践,为国内其他省区铸牢中华民族共同体意识提供了典型经验和参鉴样本。从这些典型做法和经验来看,政策规划何以推进各地铸牢中华民族共同体意识仍需进一步深入探析,以期为后续铸牢中华民族共同体意识政策体系的修订完善奠定基础。
基于学界关于铸牢中华民族共同体意识政策研究文献的内容梳理,目前学界主要从政策话语发展脉络、政策导向、政策议程设置、政策扩散效应等角度对我国铸牢中华民族共同体意识政策展开分析。于春洋运用定量词频分析与定性语句分析方法系统分析党的十八大以来包含“中华民族共同体意识”关键词的中央政策文件,梳理出铸牢中华民族共同体意识政策话语的发展脉络,并从动机维度和目标维度分析该政策话语的构建逻辑。王伟从公民、民族、国家和国际层面探究铸牢中华民族共同体意识的政策导向。郝亚明和秦玉莹以约翰.W.金登提出的多源流理论为分析工具,从问题、政策和政治三条源流探究铸牢中华民族共同体意识政策议程设置的背景起源、价值导向和政策目标,并提出从聚焦问题源点、落实政策方针、完善政治环境等方面发挥铸牢中华民族共同体意识的政策效用。吴开松和刘璐运用定性比较分析方法探寻影响铸牢中华民族共同体意识政策扩散的关键因素。由此可见,围绕铸牢中华民族共同体意识政策议题,学界进行了多视角的深入探讨,取得了较为丰硕的研究成果。然而,政府在推进铸牢中华民族共同体意识工作中采用了哪些政策工具?哪些任务是政府在推动铸牢中华民族共同体意识工作中格外关注的?上述政策工具和政策任务在政府铸牢中华民族共同体意识政策文本中的分布情况如何?未来应如何改进铸牢中华民族共同体意识政策以增强其政策文本的合理性和有效性?诸如此类的问题,学界还鲜有研究,而政策工具的选择、搭配以及与政策任务的匹配度极大程度地影响着政策目标的实现。鉴于此,本研究基于政策工具视角,以政府层面发布的铸牢中华民族共同体意识政策文件为研究样本,借助Nvivo12质性分析软件对其进行内容分析,以期优化我国铸牢中华民族共同体意识政策体系,加快中华民族共同体建设。
一、政策文本分析框架建构
铸牢中华民族共同体意识政策制定的目的在于选择合适的政策工具实现既定的政策任务,推进新时代中华民族共同体建设。这些政策工具是将政策理念转化为具体行动的策略和手段,隶属于“器”的范畴;政策任务是决策者凭借决策手段期望实现的结果,隶属于“事”的范畴,“器利”方能“事善”。故此,本研究从基本政策工具(X维度)、政策任务(Y维度)方面建构铸牢中华民族共同体意识政策文本分析框架。
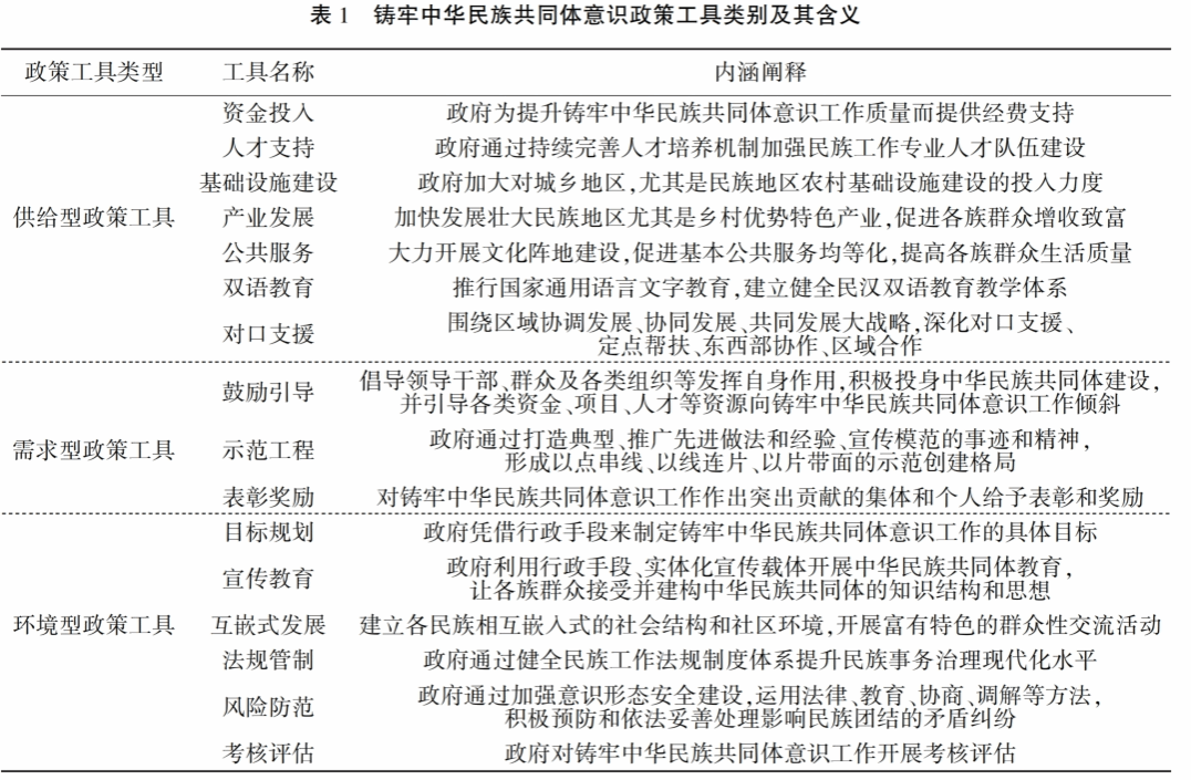
(一)X维度:基本政策工具维度
政策工具是政府为了实现政策目标而在公共政策执行过程中所采用的行为方式,即政策工具是连接政策目标与政策效果的桥梁。基于特定的标准,政策工具可划分为不同类别。如豪利特、拉米什依据政府权力直接介入程度将政策工具分为强制、混合、自愿三种;Hood从政策资源运用程度将政策工具划分为劝告、法律、补助、服务的传送、调查、登记、咨询和统计等八种类型;McDonnell等则依据政策目标导向将其分为命令型、激励型、能力建设型和系统变化型工具。此外,Rothwell等按照政策影响层面差异将政策工具区分为供给型、需求型、环境型三种类型。纵观这些政策工具分类可知,每种类别均对应于特定场景,且通过对各具体政策工具的组合配置,以发挥政策工具体系的协同效应。相对来说,Rothwell等人构建的政策工具“三分法”的包容性、操作性更好。在包容性方面,此分类框架弱化了政策工具的强制性特性,强化了在政策执行过程中政府环境营造者角色,突出了供需在实现政策目标中的重要性。在操作性方面,此分类方法从工具和措施两方面对繁杂的政策体系给予了降维处理,具有良好的聚合效度和区分效度,有利于具体操作呈现。正是基于该分类框架的上述优势,我国一些学者将其运用于铸牢中华民族共同体意识相关领域,如民族团结进步条例、城乡社区治理政策、乡村振兴政策等。与此同时,推进铸牢中华民族共同体意识工作过程中所采取的加大中华民族共同体建设的资源保障力度,营造良好的政治、经济、社会、法治环境以及激发地方各级政府、各单位、社会公众需求等举措,与Rothwell等人构建的政策工具分类框架具有内在逻辑的高度契合性。基于此,本研究借鉴Rothwell等人的政策工具“三分法”,立足我国铸牢中华民族共同体意识的实践逻辑,分析当前我国铸牢中华民族共同体意识政策文本的政策工具使用现况。
供给型政策工具是指政府通过资金投入、集聚人才资源、推动基础设施提档升级、加强公共服务供给等手段,为做好铸牢中华民族共同体意识各项工作提供保障,不断推进中华民族共同体建设。在实现政策目标过程中,该类政策工具主要发挥着推动作用。根据供给资源的类型,将其细分为资金投入、人才支持、基础设施建设、产业发展、公共服务、双语教育、对口支援等七个次级政策工具(见表1)。
需求型政策工具是指政府通过给予模范奖励、强化示范引领、加强鼓励引导等手段,激发地方各级政府、各单位、社会公众需求,形成全社会共同参与、全民共同建设的良好氛围,扎实推进铸牢中华民族共同体意识工作。在实现政策目标过程中,该类政策工具主要发挥着拉动作用。根据营造社会需求手段的方式,将其细分为鼓励引导、示范工程、表彰奖励等三个次级政策工具(见表1)。
环境型政策工具是指政府通过制定目标规划、深化宣传教育、推动互嵌式发展、贯彻法律法规、防范风险隐患、强化督查考核等手段,为铸牢中华民族共同体意识构建良好的环境氛围。根据营造环境的措施差异,将其细分为目标规划、宣传教育、互嵌式发展、法规管制、风险防范、考核评估等六个次级政策工具(见表1)。
(二)Y维度:政策任务维度
政策工具类别仅是对政策文本的一般性特征开展描述,目的是为了考察铸牢中华民族共同体意识的政策结构。参考刘雪华、赵峰等学者的观点,还需结合铸牢中华民族共同体意识工作的具体政策任务,才能对其政策体系开展针对性研究。第五次中央民族工作会议明确了铸牢中华民族共同体意识的六项任务,分别为全面推进中华民族共有精神家园建设、推动各民族共同走向社会主义现代化、促进各民族交往交流交融、提升民族事务治理体系和治理能力现代化水平、坚决防范民族领域重大风险隐患、加强和完善党的全面领导。然而,在研究本文所选取的铸牢中华民族共同体意识政策文本中,“加强和完善党的全面领导”与前五项任务并不在同一层次上,而是贯穿于前者政策任务中。如«广西全面深入持久开展民族团结进步创建工作铸牢中华民族共同体意识实施方案»提出“把党的政治领导、思想领导、组织领导贯穿到民族工作全过程”;«兰西县关于全面深入持久开展民族团结进步创建工作铸牢中华民族共同体意识实施方案»强调“切实加强党对民族工作的领导”。因此,本文将铸牢中华民族共同体意识政策的主要任务分为全面推进中华民族共有精神家园建设、推动各民族共同走向社会主义现代化、促进各民族交往交流交融、提升民族事务治理体系和治理能力现代化水平、坚决防范民族领域重大风险隐患五个方面,并将其作为铸牢中华民族共同体意识政策文本分析框架的Y维度。

(三)政策文本二维分析框架构建
综合X、Y维度的具体内容,以基本政策工具为横向维度、政策任务为纵向维度,构建“政策工具—政策任务”二维分析框架(见图1)。其中,X维度标识了铸牢中华民族共同体意识的政策手段,Y维度呈现了铸牢中华民族共同体意识的政策任务体系。

二、政策文本选取与编码
(一)政策文本选取
基于全面性、公开性、时效性、精准性、权威性等原则,通过浏览政府及其相关部门官网,以“铸牢中华民族共同体意识”“中华民族共同体意识”等为关键词进行检索,搜集“意见”“通知”“办法”“决定”等形式的与研究主题契合的政府政策文本。此外,借助中国知网法律法规和政府文件数据库、北大法宝数据库对相关政策文本进行补充。为保证政策文本选取的有效性,剔除“表彰”“公告”“命名”“公示”“解读”“征求意见稿”等形式的程序性政策文本,最终确定选取与“铸牢中华民族共同体意识”相关度较高的政策文本26份(见表2)。具体遵循的标准为:第一,考虑到“铸牢中华民族共同体意识”提出的时间节点,本文将检索时间跨度设置为2017年10月至2023年6月;第二,考虑到政策文件时效性,针对同一政府,本文选取其最新版本政策;第三,选取的政策文本必须是各级政府部门正式颁布实施的;第四,选取标题明确带有“铸牢中华民族共同体意识”且内容与其相关性较高的政策文本;第五,选取“意见”“通知”“办法”“决定”“规划”“方案”等形式的政策文本。

(二)政策文本编码
本文选用Nvivo12质性分析软件对铸牢中华民族共同体意识政策文本进行编码。其中,以X维度为参照进行编码的操作流程如下:第一步,将搜集到的26份铸牢中华民族共同体意识政策文本导入Nvivo12软件。第二步,在软件中建立供给型、需求型、环境型政策工具三个树节点以及相应次级政策工具子节点。第三步,对政策文本进行逐字、逐句阅读,按照“政策编号—政策章节—政策条款”三段式编码原则,结合其语义,将26份政策文本转化为可量化的分析单元,并将这些分析单元作为参考点相对应地归类到子节点中,共得到457个参考点。政策编号遵循政策文件发布的时间顺序,按照01至26进行编码;政策章节编号遵循各政策文件中政策章节出现的先后顺序,按照01至50进行编码;政策条款编号遵循各政策文件中政策条款出现的先后顺序,按照01至99进行编码(见表3)。在此基础上,计算出X维度编码的信度分析评估结果为0.826,确保编码结果可靠。
以Y维度为参照实施编码的操作步骤如下:第一步,在Nvivo12软件中建立全面推进中华民族共有精神家园建设、推动各民族共同走向社会主义现代化、促进各民族交往交流交融、提升民族事务治理体系和治理能力现代化水平以及坚决防范民族领域重大风险隐患五个树节点。第二步,将上述457个参考点分门别类地归入到五个树节点中。在此基础上,计算出Y维度编码的信度分析评估结果为0.813,确保编码结果是可接受的。

三、政策文本内容分析
本部分从政策工具、政策任务以及二维交叉维度对多层级铸牢中华民族共同体意识政策文本进行内容分析,旨在探究不同政策工具使用情况、不同政策任务受重视程度以及政策任务和政策工具搭配情况,挖掘现有政策文本存在的不足。
(一)X维度:政策工具的统计与分析
根据基本政策工具框架的编码流程,将457个参考点归类到相应的政策工具中,并统计出各个政策工具的分布情况(见表4)。在铸牢中华民族共同体意识政策文本中,政策工具的运用特点如下:铸牢中华民族共同体意识政策涉及供给型、需求型、环境型政策工具,为推进中华民族共同体建设提供指引、支撑。同时,供给型、需求型、环境型三类政策工具在实际运用中存在显著差异,环境型政策工具使用频率最高,达266次,占比58.21%;供给型政策工具使用142次,占比31.07%;需求型政策工具使用49次,占比10.72%。由此可知,当前政策制定主体在推进铸牢中华民族共同体意识工作中对使用环境型政策工具更为偏好;对采用供给型政策工具的偏好次之,表明政府作为多元资源直接供给者的角色有待加强;对运用需求型政策工具的偏好最低,使得其在拉动中华民族共同体建设的作用明显偏弱。

第一,环境型政策工具占据首要地位,尤其注重运用“宣传教育”“目标规划”以及“法规管制”等次级政策工具。在三类基本政策工具运用中,环境型政策工具占比接近6成,占据主导地位,成为推进铸牢中华民族共同体意识工作的主要手段,凸显各级政府倾向营造环境氛围以推动铸牢中华民族共同体意识工作。然而,在环境型政策工具中,各次级政策工具的分布也存在明显差异,其中,“宣传教育”使用频次最多,占比高达37.2%;“目标规划”“法规管制”处于第二、第三位置,分别占比28.2%、12.4%。“考核评估”“互嵌式发展”及“风险防范”等政策工具使用力度明显较弱,占比分别仅为9.8%、7.1%和5.3%。由此可见,在当前及未来一段时间内,各级政府旨在通过加强中华民族共同体教育、传承发展中华民族优秀传统文化、健全铸牢中华民族共同体意识教育常态化机制等宣传教育举措,深入推进铸牢中华民族共同体意识工作。同时,政府也意识到民族工作法治保障对于铸牢中华民族共同体意识的重要价值,强调要全面正确贯彻党的民族理论和民族政策,完善调整地方性法规、规章和民族政策等,为铸牢中华民族共同体意识提供有力的法治保障。此外,通过加强考核运用、促进各民族交融互嵌、加强防范化解涉民族因素风险处置机制建设等手段为铸牢中华民族共同体意识工作提供评价依据、社会基础。因此,在采用环境型政策工具推进铸牢中华民族共同体意识工作中,逐渐形成以宣传教育为主、目标规划和法规管制为重要内容、考核评估、互嵌式发展和风险防范为有机构成的政策工具结构。这一政策工具结构也反映出当前我国铸牢中华民族共同体意识工作尤为重视铸牢中华民族共同体意识思想教育,对依法治理民族事务等方面相对缺乏,对铸牢中华民族共同体意识工作考核评估等方面最为缺乏。“考核评估”仅体现为政府官员政绩考核及个别领域的任务达成,政府层面尚未出台以铸牢中华民族共同体意识命名的相关评价指标体系,缺乏深入具体的操作细则,故此要强化该工具的使用,实现对铸牢中华民族共同体意识工作开展过程和结果的准确测量和全面把握。
第二,供给型政策工具处于次要地位,尤为侧重运用“公共服务”“资金投入”以及“人才支持”等次级政策工具。在三类基本政策工具运用中,供给型政策工具处于相对弱势地位,占比仅三成,这也反映出政府通过各类资源供给推进铸牢中华民族共同体意识工作受到一定程度阻滞。与此同时,供给型政策工具所包含的七种次级政策工具的使用也极不均衡。其中,“公共服务”出现频率最高,占比40.8%;“资金投入”和“人才支持”使用比例相对较高,均占比15.5%。相比之下,“产业发展”“双语教育”“基础设施建设”以及“对口支援”的力度较弱,分别占11.3%、7.1%、6.3%、3.5%。由此来看,政府对供给型政策工具的价值认知、接受运用等还存在提升空间。其中,“公共服务”工具的高使用力度,表明政府重视通过提升基本公共服务水平彰显铸牢中华民族共同体意识的公正价值,增强各族群众“五个认同”,凝聚认同共识。虽然“资金投入”“人才支持”在供给型政策工具中的使用频数并列第二,但在所有次级政策工具的运用中,它们的占比仍较低,一定程度上导致缺乏充足的财力、人力保障,不利于铸牢中华民族共同体意识工作的有效开展。“产业发展”政策工具旨在为铸牢中华民族共同体意识提供坚实物质保障。但从政策工具整体使用力度来看,这一工具处于相对弱势地位。“双语教育”政策工具的使用不足则意味着民族地区尤其是边境地区的民族语言保护工作、语言认同教育以及语言安全意识等还有待加强。虽然近年来我国城乡基础设施建设获得了极大改善,但部分地区仍存在短板,如边境地区基础设施和基本公共设施建设滞后,一些沿边道路存在“两头好,中间差”、缺少养护的现象,个别边民家庭仍面临用电难、通讯难等问题,因此该工具的运用还有待进一步加强。“对口支援”政策工具的使用不足则意味着东西协作、省内帮扶工作还有待深化。
第三,需求型政策工具处于应用短板地位,主要侧重使用“示范工程”“表彰奖励”“鼓励引导”等次级政策工具。在三类基本政策工具运用中,需求型政策工具处于绝对弱势地位,占比仅1成,其对铸牢中华民族共同体意识深入推进的拉动作用微乎其微。其中,在需求型政策工具中,“示范工程”应用最为频繁,占需求型政策工具的47%;“表彰奖励”与“鼓励引导”运用较少,在需求型政策工具中均占26.5%。由此可见,政府要强化对需求型政策工具的价值认知,加大对其运用力度。其中,当前政府使用“示范工程”政策工具主要将其运用于民族团结进步模范的建设上,其弱化可致使由于实践与经验探索、总结不足而出现典型示范引领作用发挥不充分现象。习近平总书记多次强调要发挥示范作用,2021年4月在广西考察时就强调“广西是全国民族团结进步示范区,要继续发挥好示范带动作用”。“表彰奖励”政策工具可以激发社会各界和各族干部群众参与热情,助力中华民族共同体建设,因此,政府要重视并增加该政策工具的使用力度。深入考察“表彰奖励”工具的分析单元发现,现行的表彰奖励方案中精神激励偏多,物质激励较少。同步激励理论认为,物质激励和精神激励合理搭配的激励方式才是有效的。过于注重精神激励、忽视人的基本物质需求,可能会减弱各族干部群众参与中华民族共同体建设的热情,甚至会陷入到虚无主义泥潭。此外,“鼓励引导”工具在26份政策文件中仅被提及13次,这反映出此种政策工具的价值尚未被政府完全认知。从实践意义上来讲,一方面,“鼓励引导”工具可吸引国有企业、民营企业、社会组织等多元主体参与中华民族共同体建设过程;另一方面,该工具还可有效减少政府在中华民族共同体建设中人、财、物等多元资源的投入。
(二)Y维度:政策任务的统计与分析
根据政策任务框架的编码流程,将457个参考点归类到对应的政策任务树节点中,并统计出各个政策任务的分布情况(见表5)。从整体上看,铸牢中华民族共同体意识政策文本涵盖了全面推进中华民族共有精神家园建设、推动各民族共同走向社会主义现代化、促进各民族交往交流交融等五类任务,但每类政策任务在具体分布上明显不均衡。其中,“全面推进中华民族共有精神家园建设”所占比例最大,达到35.89%;“促进各民族交往交流交融”和“推动各民族共同走向社会主义现代化”占比次之,分别为20.57%、20.35%;而“提升民族事务治理体系和治理能力现代化水平”“坚决防范民族领域重大风险隐患”二者所占比重均低于20%,占比分别为15.75%、7.44%。

由此可见,铸牢中华民族共同体意识政策文本整体上呈现以全面推进中华民族共有精神家园建设为绝对主体、促进各民族交往交流交融和推动各民族共同走向社会主义现代化为重要内容、提升民族事务治理体系和治理能力现代化水平与坚决防范民族领域重大风险隐患为有机构成的全景画面。其中,全面推进中华民族共有精神家园建设占据首要地位,成为政府在推进铸牢中华民族共同体意识工作中优先考虑的政策任务。究其原因,铸牢中华民族共同体意识,首先体现在弘扬中华民族伟大精神、增强中华文化认同、构筑中华民族共有精神家园上,夯实铸牢中华民族共同体意识的思想基础。从某种程度上看,一个地区铸牢中华民族共同体意识工作开展的成效直接体现在该地区中华民族共有精神家园建设水平的高低上。因此,全面推进中华民族共有精神家园建设政策任务在各级政府铸牢中华民族共同体意识政策文本中处于首要地位这一现象,具有实践合理性。尽管中华民族共有精神家园建设水平表征着铸牢中华民族共同体意识工作推进的程度,但这绝不意味着中华民族共有精神家园建设就发挥着决定性作用。全面推进中华民族共有精神家园建设只有与其他政策任务有机结合,才能有形有感有效铸牢中华民族共同体意识,真正实现中华民族共同体建设的可持续推进。故而,政府在加强构筑中华民族共有精神家园的同时,还应关注促进各民族交往交流交融、推动各民族共同走向社会主义现代化等任务。作为铸牢中华民族共同体意识政策任务框架的有机构成部分,提升民族事务治理体系和治理能力现代化水平实际上关涉是否能够为铸牢中华民族共同体意识提供有力法律保障、营造良好的法治环境。从其所占比重以及具体内容来看,提升民族事务治理体系和治理能力现代化水平这一政策任务需要进一步强化、完善。此外,作为铸牢中华民族共同体意识工作的另一有机构成部分,坚决防范民族领域重大风险隐患任务占比明显偏低,其内容也亟需充实完善。
(三)X、Y维度交叉分析
将X维度与Y维度进行合并建构,可得到铸牢中华民族共同体意识政策文本的二维交叉分布表(见表6),呈现铸牢中华民族共同体意识政策文本的政策工具使用情况与政策任务分布现状的全景。从整体来看,除“坚决防范民族领域重大风险隐患”这一政策任务只运用了供给型、环境型两种政策工具外,其他政策任务都采用了供给型、需求型、环境型三种政策工具,这表明政府注重整体发力,以实现铸牢中华民族共同体意识政策任务的有效完成。但铸牢中华民族共同体意识工作各政策任务在政策工具的运用上明显不均衡,其中,在全面推进中华民族共有精神家园建设中,环境型政策工具应用最为频繁,次数达88次;供给型政策工具采用力度相对较高,次数达50次;需求型政策工具使用最少,次数达26次。在推动各民族共同走向社会主义现代化中,供给型政策工具运用力度最大,次数达48次;其次为环境型政策工具,运用41次;需求型政策工具运用最少,仅出现4次。在促进各民族交往交流交融中,环境型政策工具运用最多,出现49次;供给型政策工具紧随其后,使用频次为30次;需求型政策工具采用最少,为15次。在提升民族事务治理体系和治理能力现代化水平中,使用力度最大的为环境型政策工具,为60次;其次为供给型政策工具,为8次;需求型政策工具使用力度最小,仅出现4次。在坚决防范民族领域重大风险隐患中,使用最为频繁的是环境型政策工具,频次为28次;其余为供给型政策工具,为6次。
由此看来,全面推进中华民族共有精神家园建设、促进各民族交往交流交融、提升民族事务治理体系和治理能力现代化水平等任务均对运用环境型政策工具更为偏好,形成了以环境型政策工具为主,供给型、需求型政策工具为辅的政策工具体系。其中,全面推进中华民族共有精神家园建设任务共使用了13种次级政策工具,在大力度使用“宣传教育”工具外,还注重采用“公共服务”“示范工程”“人才支持”及“目标规划”等工具。该任务既需要深化铸牢中华民族共同体意识宣传教育,又需要加强民族地区尤其是少数民族聚居区公共文化服务设施建设。促进各民族交往交流交融任务共使用12种次级政策工具,除大量使用“目标规划”工具外,还兼顾“公共服务”“宣传教育”及“互嵌式发展”等工具使用,旨在规划民族交融互嵌的远景目标、实施举措。提升民族事务治理体系和治理能力现代化水平任务共使用10种次级政策工具,在大力运用“法规管制”工具的同时,还注重采用“宣传教育”“目标规划”等工具。该任务既需要完善民族法治体系建设,还需积极培育民族地区法治文化。推动各民族共同走向社会主义现代化任务对采用供给型政策工具更为偏好,形成了以供给型政策工具为主,环境型、需求型政策工具为辅的政策工具体系。该任务共运用了12种次级政策工具,在大力度使用“目标规划”工具外,还注重使用“公共服务”“产业发展”等工具,旨在规划地区高质量发展的远景目标、实施阶段及相应举措。坚决防范民族领域重大风险隐患任务对使用环境型政策工具较为偏好,形成了以环境型政策工具为主,供给型政策工具为辅的政策工具体系。该任务共使用9种次级政策工具,在大力度使用“风险防范”工具外,还较小力度采用了“目标规划”“法规管制”及“考核评估”等工具,意在守好意识形态阵地、加强防范化解涉民族因素风险处置机制建设。

四、政策启示
基于政策工具理论对26份铸牢中华民族共同体意识政策文件进行文本分析得出的相关结论,对健全铸牢中华民族共同体意识政策,推进新时代党的民族工作高质量发展提出如下思考和建议。
(一)优化政策工具结构
不同政策工具的有效搭配、均衡应用,是发挥政策工具体系最大治理效能的前提。铸牢中华民族共同体意识工作在政策工具类型的制定上,要强化供给型、需求型、环境型政策工具间的互补性、嵌套性,防止出现工具短板现象。一方面,适当降低环境型政策工具的整体使用频次,调整其次级政策工具间的使用搭配。如各地政府要基于本地区发展实际,适当增加法规管制、互嵌式发展、考核评估、风险防范的运用比重,做好中华民族共同体建设中环境营造者的角色定位。另一方面,注重提高供给型政策工具的整体使用强度,进一步加强其次级政策工具运用比重。如各级政府要强化其在铸牢中华民族共同体意识工作中制度、资源和服务供给者角色定位,尤其是边疆民族地区,要进一步增加人才支持、资金投入、产业发展、基础设施建设、双语教育、对口支援等工具的使用比重。此外,大力提升需求型政策工具的整体运用占比,持续增加示范工程、鼓励引导、表彰奖励等工具使用强度,充分挖掘和壮大其应用场景。
(二)平衡政策任务分布
各项政策任务的均衡有机组合,对全面协调推进铸牢中华民族共同体意识工作起着至关重要的作用。故此,政府在政策制定过程中要均衡政策任务分布,避免因分布不均而导致总体目标无法全面实现。一是适当降低全面推进中华民族共有精神家园建设任务的占有比重,优化调整其相关内容结构。应进一步加大少数民族聚居区、边境地区教师国家通用语言文字教育教学能力培训;建立少数民族语言与国家通用语言和谐共生模式,加强宣传语言共生思想;加大对中华文化研究,构建具有广泛影响力、接纳力的中华文化符号和中华民族形象标识,充分展示中华民族良好形象,增强各族群众文化认同。二是注重增加推动各民族共同走向社会主义现代化和促进各民族交往交流交融等任务的占有比重。在推动各民族共同走向社会主义现代化方面,进一步推动民族地区立足资源禀赋和特色优势,找准全面融入国内国际双循环的切入点、契合点、发力点,并加大边境地区税收优惠、边境贸易、人才培养等差别化区域政策扶持力度。在促进各民族交往交流交融方面,以思想宣传、居住空间、教育教学、工作就业、文化交流“五嵌入”构建各民族全方位嵌入式发展新格局,拓展各民族全方位嵌入式发展平台。三是大力提高提升民族事务治理体系和治理能力现代化水平和坚决防范民族领域重大风险隐患等任务的占有比重。在提升民族事务治理体系和治理能力现代化水平方面,加大民族地区法治专门队伍建设,完善一村(社区)一法律顾问、法律援助机制。在坚决防范民族领域重大风险隐患方面,通过外宣、内宣,加强意识形态阵地建设和管理,健全涉及民族因素突发事件处置预案及涉民族因素网络舆情处置工作机制。
(三)调适政策工具与政策任务协同匹配
修正工具论认为,政策问题、环境因素、政策工具的特征、目标受众的特征是设计有效政策工具时要考虑的核心要素。也就是说,一种政策工具是否有效关键在于政策工具特征与政策问题、政策目标、目标受众之间是否匹配。因此,政府有必要改变政策工具在铸牢中华民族共同体意识政策任务上的非均衡分布状态,提升政策工具与政策任务之间的匹配度,协同推进中华民族共同体建设。一是适当降低全面推进中华民族共有精神家园建设任务中环境型政策工具运用比重,相应增加其供给型、需求型政策工具使用频次,进一步加大中华民族共有精神家园建设各类资源投入与相关试点示范项目建设。二是在推动各民族共同走向社会主义现代化、提升民族事务治理体系和治理能力现代化等政策任务中加大相关政策工具的使用力度。其中,在推动各民族共同走向社会主义现代化任务方面,除了加大经济发展所需资源要素投入力度外,还需充分挖掘需求型政策工具的使用潜力,挖掘培育发展特色产业的先进典型,并对特色产业发展推进有力的地区,给予表彰激励,加大示范引领力度。在促进各民族交往交流交融任务方面,除了要深化互嵌式社会结构和社区环境建设外,还需要加强东西部协作与定点帮扶,拓展协作领域,优化帮扶方式,深化专技人才交流培训,扎实推进产业和劳务协作。在提升民族事务治理体系和治理能力现代化水平任务方面,加大探索供给型、需求型政策工具的使用力度,如加强双语法律教育培训工作,强化各类信息平台建设,深化东西部法律结对协作,健全民主法治先进典型表彰激励机制。在坚决防范民族领域重大风险隐患任务方面,除了要进一步加强目标规划、宣传教育、考核评估等环境型政策工具的采用力度外,还需强化边境管控,建立健全防范化解民族领域重大风险隐患工作表彰奖励机制等。
来源期刊:《湖北民族大学学报(哲学社会科学版)》网络首发论文。https://doi.org/10.13501/j.cnki.42-1328/c.20240715.001