2021年1月4日,美国科学技术政策办公室(OSTP)正式颁布了《关于在美国政府资助下研发的国家安全战略的国家安全总统备忘录(NSPM-33)实施指南》。《指南》由国家科学技术委员会(National Science and Technology Council,简称NSTC)的研究安全小组委员会(SRS)和研究环境联合委员会(JCORE)共同编写,旨在为联邦部门和机构实施NSPM-33提供指导。
文章全文
美国“研究安全”战略实施指南颁布,对华影响几何?
2021年1月4日,美国科学技术政策办公室(OSTP)正式颁布了《关于在美国政府资助下研发的国家安全战略的国家安全总统备忘录(NSPM-33)实施指南》(Guidance for Implementing National Security Presidential Memorandum 33 (NSPM-33) on National Security Strategy for United States Government-Supported Research and Development)(以下简称《指南》)。《指南》由国家科学技术委员会(National Science and Technology Council,简称NSTC)的研究安全小组委员会(SRS)和研究环境联合委员会(JCORE)共同编写,旨在为联邦部门和机构实施NSPM-33提供指导;且据OSTP局长埃里克兰德(Eric Lander)的介绍,《指南》还将实现拜登政府的执政目标,即“既保护研究安全,又维护美国科学领导地位背后的核心理念:公开、透明、诚实、公平、公平竞争、客观和民主价值观”。《指南》的预期功能是,当研究人员和研究组织申请或接受联邦研究机构(federal research agency,简称FRA)的研究资金时,可为他们协调披露要求、标准和流程。
本文将从三个方面帮助读者理解《指南》。首先,介绍该《指南》的背景和内容梗概。其次,分析美国的研究安全战略及其不确定性。第三,预判未来美国研究安全战略的发展趋势。最后提出供中国决策者参考的政策建议。
一、指南实施解读
1.《指南》的政策背景
美国的研究安全政策起源于特朗普政府。《2021年国防授权法案》(NDAA 2021)及第223条下达强制指令,对于申请研究人员和研究机构,FRA应要求他们进行数据披露。2021年1月14日,特朗普执政的最后一周的周五,白宫颁布了NSPM-33,意图“加强对那些受美国政府资助的研发的保护,使其不受外国政府的干涉和剥削”,同时“保持开放的环境,以对有益于美国和世界的研究发现和创新起到促进作用”。然而,特朗普政府并没有为研究安全政策的实施提供明确的方向,这使得联邦研究机构和科学界一直处于一种不确定的状态。
从2021年出台的两项关键政策来看,拜登政府似乎已经接受了前政府的政策。首先,在2021年6月,《无尽前沿法案》已经由美国参议院表决通过,但颁布仍需等待与众议院版本的沟通和解。《无尽前沿法案》就包含了“研究安全”的内容,要求严格禁止受美国政府资助的研究人员参与由中国、俄罗斯、朗和朝鲜等四国政府发起的人才项目。其次,拜登政府于2021年8月10日通过白宫网站发表声明,启动了实施NSPM-33的进程,并向外界宣布了OSTP正在制定NSPM-33的实施指导方针。会议邀请公众就应如何实施“研究安全”提供反馈意见,并给予120天的公众意见收集时间,在2021年12月10日之前提交即为有效。这份新发布的指导意见是上述政策审议和发展的结果,作为美国研究安全政策实施的第一个具体步骤。

表1:《指南》发布前的政策进程
《指南》是在OSTP主任兰德指导下完成的,但实际上,制定工作主要通过一个名叫研究安全小组委员会(SRS)的跨部门小组展开(见表2)SRS工作由一名能源部代表、一名国家科学基金会代表,三名OSTP代表共同主持,其他成员由所有涉及研究和国家安全的主要联邦部门和机构委派的代表组成。值得注意的是,SRS成员名单中有来自联邦调查局、国土安全部、司法部等部门。今后,SRS还将负责为《指南》以外的研究安全领域设计并制定政策。

表2:研究安全小组(SRS)联值主席及成员名单
2.政策构想和指导原则
根据兰德对《指南》的指导意见,实施NSPM-33将主要围绕如下两个政策目标:首先,该政策将利用国家遵守“公开、透明、诚实、公平、公平竞争、客观和民主价值观”的承诺来确保美国在世界上的科学领导地位。第二,该政策将维护研究安全,并防止外国通过“代表外国政府进行秘密研究项目或不恰当地披露非公开的(研究)结果”来获取美国资助的研究成果。
《指南》的“构想”部分指出研究安全威胁主要来自于四个国家,即中国、俄罗斯、伊朗和朝鲜。然而拜登总统的首席科技政策顾问兰德在提到“努力非法获取(美国)最先进的技术”时专门点名了中国。
《指南》将围绕以下七个指导原则展开全面实施:
第一,科研机构应该支持公开透明的科学研究;
第二,NSTC应成为协调NSPM-33实施措施的主要平台,而不再单独设立机构;
第三,NSPM-33应结合《2021年国防授权法案》和《高等教育法》共同实施;
第四,各机构应联合或单独就研究机构如何满足NSPM-33要求提供明确的指示;
第五,在整个实施过程中,各机构应与研究界作为同一个利益相关者群体进行合作;
第六,机构应该使用基于风险的方法来解决确定的风险,以保证研究的安全性和完整性;
第七,为避免对美国政府资助的研究人员造成不必要的伤害,有变化的法规、政策和程序不应具有追溯效力。
最后,《指南》的一般性实施中规定,要求在履行NSPM-33时应“以不歧视的方式,即研究成员无污名化或避免受到不公平待遇。所提到的研究成员包括族裔等群体中成员”。据兰德所说,这一要求是为了防止可能会对研究资助发放过程产生影响的“仇外心理”。
3.披露的要求和标准
研发过程中的一般性披露需根据NSPM-33的规范分为两级(见表3)。第一级是研究人员,包括项目负责人、项目管理人员和团队研究人员。第二级由申请人所在研究机构的同行评审专家和咨询委员会成员组成。

表3:NSPM-33对于第一级和第二级参与者的披露要求
《指南》明确指出,FRA提出的披露要求应一致,不过也允许三个例外:第一,在现有法规要求的情况下;第二,需要严格保护归类、出口管制或受法律保护的研究时;第三,当存在充分理由、且与个别机构权威一致时。
而关于参与研究活动的外国学生,NSPM-33最初规定,外国研究人员和学生应进行“基于风险的程序审查”。《指南》采取了一种更为温和的方式,除以上三个例外情形外,一般可以允许学生豁免披露要求。
《指南》要求披露三类数据:个人信息、研究资金和项目信息。
个人信息:
教育和工作经历
所有的正式任命
所有与正式任命无关的私人咨询工作
研究资金:
项目信息:
研究者及其研究机构负起相应法律责任,确保提交给FRA的披露数据是完整、准确和最新的,并证明其符合披露要求,否则二者都可能因未能满足披露要求而需承担法律后果。研究机构必须确保申请和接收研究人员充分了解披露要求、标准和流程,并有义务报告不合规问题且立即采取措施予以纠正。此外,在研究资助发放后,相应机构及个人还应更新其披露,以确保所有披露数据是最新的。
以下内容无需在披露要求中特别报告:已完成的研究支持;
由个人委派所允许的咨询,且符合提议组织的“外部活动”政策和程序;
酬金;
礼品(依据《高等教育法》规定,与研究成果挂钩的补偿不被视为礼物);
委派中包含的指导;
受助机构的教学义务;
在受助机构获得的学术年或自然年薪;
此外,《指南》要求FRA为顶级研究人员提供的申请机制需简单且直接,这样做可便于让他们对自己的资助申请做出更正。但当申报人在向FRA提交首次申报时,如未能提交所有正确的信息,是否会有法律后果,对此的处理方法目前还尚未明确。
4.创建国家研究人员数据库
为了更有效的收集信息披露数据,并减少研究人员必需的文字工作,FRA正在创建一个可互操作的“数字持久标识符”(DPI)系统,允许研究人员通过一个系统输入所有的应用信息,同时也将允许FRA以电子方式访问DPI记录。
而作为申请拨款过程的一部分,研究人员还要向FRA证明,通过DPI服务披露的信息是最新的、完整的和准确的。这将使研究人员对确保其披露数据符合所有要求的行为承担更多的法律责任。
所有申请人所需的标准化披露数据都将包含在DPI的记录中,但也要适应如何去满足三个例外所需的变化。DPI系统将以服务的方式呈现,由私营公司来运作。
DPI系统并不要求数据集中管理,但要求所收集的数据间可以互相操作,以便让所有的给予资助的研究机构都能访问到受助申请人的记录。在DPI系统应用于各FRA之前,现有的应用系统还在继续使用。
5.违反披露要求的后果
随着披露要求、流程和标准的清晰化,未遵守要求的违反者及其研究机构将会受到惩罚。《指南》明确了处罚的法律依据和类型。
《美国联邦法规》对联邦裁决进行管辖,该法规向FRA赋权,允许其通过监察长办公室(OIG)对研究人员进行调查,并实施补救措施和终止裁决。《指南》指出,各FRA评估机构的监测组还可以考虑为现行法律未具体规定的条款出具补救办法清单,供各FRA评估机构的监测组参考:
FRA 检测组还应考虑如下事项:
此外,《指南》建议,FRA应大力鼓励自我披露、纠正遗漏及不准确之处,这包括确保将自我披露考虑在行政解决过程中,并以公开方式强调发生这种情况的场景或实例。
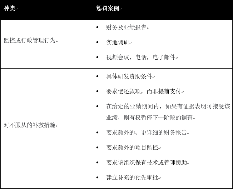
如有以下情况发生,研究机构可能会受到惩罚:(1)不符合实体证明所涵盖的个人已知悉披露要求的要求;(2)知道关键研究人员未能披露所需的信息,而研究机构在提交申请前没有采取措施补救此类未披露信息;或(3)该研究机构被有关FRA负责人确定为某一重要研究人员拥有、控制该机构,或对该机构产生重大影响,而该研究人员在明知的情况下却未披露所需信息。在必要情况下,当发现研究机构不符合披露要求时,FRA可以采取行政管理行为和补救措施(见表4)。如果大学被发现没有报告收到的外国捐赠和/或合同,他们也可能失去联邦政府为学生提供的财政援助。

表4:不合规研究机构的行政管理行为和补救措施范例
6.用于加强协调的信息共享
由于FRA在管理研究资助制度和分散管理披露制度方面具有独立性,因此需要在FRA之间共享信息,以防止违规者在违反披露要求和其他相关法律法规后,再向不同的FRA提出申请。
《指南》建议,如发生以下情况,FRA需共享信息:
为共享信息,FRA将使用研发资助管理系统(SAM)作为调查的主要机制,并使用联邦研发资助者绩效和诚信信息系统(FAPIIS)告知其他机构有关的行动。每个FRA的监督小组负责实施信息共享,以确保其满足信息披露的要求。
7.研究安全方案
为了保护由美国政府资助的研究项目,政府要求,凡联邦研究经费超过5000万美元的研究机构,将在联邦政府的支持下,根据OSTP、SRS和OMB制定的计划,开发内部研究安全方案。其中包括:
确保合规的网络安全: 研究机构应确保进行合规的网络安全培训,允许只有授权用户才能访问信息系统、为授权目的对机密信息进行控制、信息系统不受网络攻击,并能够监测、控制和保护组织之间通信。
实施国外旅行安全措施:研究机构应确保对任何可能给研究人员带来风险的国际旅行实行国外旅行安全政策,包括:一,要求研究人员披露其旅行的性质及赞助人,并获得旅行授权;二,应就含有敏感信息的电子设备提供安全简报和技术援助;三,研究者出国旅行必须预先登记,以便研究机构审查其行程。
提供研究安全培训:研究机构应对相关人员进行培训,包括提高对研究安全的威胁的意识并能够识别、责任和伦理研究的行为准则、以及从过去的研究安全事件中吸取教训。培训内容将由国家反情报特遣部队和国家反情报和安全中心制定。
提供出口管制培训:参与受出口管制限制的研究活动的研究组织负责人员应接受此培训,了解关于审查外国赞助者、合作者和伙伴关系的要求和程序,以确保其遵守联邦出口管制限制和实体清单要求。
研究机构必须证明他们的研究安全项目符合每个FRA的要求和标准;必须保留其项目的描述,并在收到FRA请求后30天内提交描述。在理想情况下,所有研究机构都应该尽快让以上四个研究安全方案运作起来。在收到FRA的正式要求后,他们将有一年的时间完成方案。
二、指南分析
1.三点说明
《指南》为科学界和世界阐明了美国政府对新政策环境愿景的三个要点,即在新政策环境中,研究人员及其研究组织将会受到更严格的审查和法律责任。
首先,考虑到所收集数据更多是围绕研究人员及其研究活动、资助和来往关系,《指南》明确表示,美国联邦政府打算对其研发系统开发出更强大的治理功能。新功能将协助联邦政府执行NSPM-33和《无尽前沿法案》的禁令,禁止美国资助的研究人员参与由中俄朝伊四个国家开发的外国人才项目。因此,当接受或申请联邦研究资助的研究人员和研究组织考虑外国研究资助、合作和伙伴关系时,特别是在考虑或接触这四个国家的研究机构时,将采取更为保守的方法。
其次,用来支撑美国研究安全政策的政策原则较之前相比更加明确。对于美国联邦政府来说,其最终目标在于提高研究人员的隶属关系、研究资助和项目细节等各方面的透明度,以避免国内外的利益冲突。同时,美国政府也反对基于原籍国或种族的歧视。研发系统应该是开放的,但所有研究人员也因作为研究专业人员而被要求披露对他们行为的所有影响。
第三,根据策略需求、标准和过程,政策路线图即使没有完全绘制出,也已经清晰地表达出了。接下来发展的三个领域也已确定:
制定标准操作程序模板,使研究机构能够在符合适用的法律法规下,处理个人和研究机构有可能不遵守披露要求的情况。
制定标准化要求,以协调跨研究机构统一实施。在90天的外部调研期之后,OSTP将在随后的120天内完成标准化要求,并在完成后与管理和预算办公室合作制定实施该要求的计划。
制定一个适用于所有研究机构的单一认证标准和流程,为研究机构提供符合研究安全项目要求的认证。
2.存在不确定性的三个方面
《指南》中未能填补的空白也造成了三个不确定的方面,而这三个方面甚至可能会导致整个科学界的不确定。
首先,《指南》中并没有明确提出是否允许以及允许何种类型的国际研究合作,尤其是涉及与这四个国家的合作时。虽然《指南》和近期颁布的研究安全政策文件(例如《无尽边境法案》)都没有禁止研究者或机构与这四个国家的合作,但《指南》故意将这些国家确定为研究安全风险的来源,将会导致在与这些国家的研究人员和机构如何接触的问题上产生不确定性。
其次,关于在研究资助过程中禁止基于种族的歧视,这点已有明确规定,且来自其他国家、特别是这四个国家的研究人员会更加拥护机构促进研究的开放。但同时应当指出,《指南》其实并不具有法律约束力,且在通篇并没有解释如何执行不歧视要求,或如何在FRA中促使中实现公开。此外,文本中也几乎没有体现出关于谁将要执行以及将要如何执行这一要求的信息。而那三个基于国家安全和国家利益的披露要求差异的例外更进一步起到了搅局的作用。
第三,正如OSTP局长兰德在前文提到的,尚不清楚将如何将披露的数据应用于风险分析和确定研究资助人员。因其将决定研究项目的资助将授予或不授予何人,所以这可能是拨款过程中最关键的部分。与此同时,在没有官方明确指导如何与外部利益联系的情况下,选择如何开展自己的研究,其做法与决定也将影响到对研究人员和研究组织的未来的资助。
3.未来需注意的方面
应密切关注美国研究安全政策如下三方面发展。
首先,《指南》中提到了信息披露要求的标准化,其过程应密切监测研究人员所需的标准数据和每个联邦研究机构的差异领域。由FRA公布的每项政策文件应密切审查如何使需求、标准和过程符合新出现的标准和存在差异的领域。
第二,根据《指南》要求,NSTC将负责协调标准化信息披露要求,以及标准和流程的开发和实施。因此,应深入探讨NSTC在研究安全政策制定和实施中的实际作用与影响, 尤其是在领导重大政策行动和管理FRA的独立行动方面。
第三,需对《指南》分配SRS的三个政策制定领域的进展情况进行跟踪。同时需对研究人员和研究组织行为如何受研究进展影响、以及美国政府管理外部影响研发系统的能力进行分析。
第四,应从研究人员如何受到影响的角度来研究《指南》和标准化过程带来的公众认知和实际影响,其中包括特别提到的四个国家、美国盟友和非盟友国家之间的互动。研究人员和研究机构的应承担的法律责任和更健全统一的披露要求,可能会使科研活动更加保守,并减少与这四个国家的互动。
最后,关于联邦政府将如何使用新要求的披露数据来制定研究资金决策,因这一NSPM-33的关键问题的答案在《指南》中尚未提及,故应通过继续警惕未来发布的政策文件的方式来给出。正如OSTP局长兰德在《指南》前瞻中指出的,未来会给出答案,因此,考虑到理解联邦政府在这一政策领域的运用的逻辑和程序,其重要性要求我们必须继续关注其发展迹象。如想确定美国研究安全政策的执行后真正的效果,最重要的是通过建立新秩序的激励机制,对研究人员和研究组织就此发表政策声明后的实际操作进行深入分析。
四、建议
当前,美国的研究安全政策仍然是一个新动向,我国现阶段应继续密切关注该政策的发展,并进一步关注受关联的国际研究人员和研究机构,其态度和行为如何因政策变化而受到影响及影响的具体内容。鉴于美国政府只要求全面披露研究人员和机构的隶属关系和活动,暂未对中国的战略研发利益有所损,因此当前还不需要对这一政策转变采取任何直接行动。由于《美国创新与竞争法》和《美国竞争法》尚未协调一致,也尚未通过审议而成为正式法律,美国国会仍在就限制研究者和研究机构参与外国人才计划的政策问题进行讨论。因此,除了能源部 (DOE) 的486.1A号令外,目前尚无任何法律或法规从实际上禁止美国的国际研究人员和机构参与由中国、俄罗斯、伊朗和朝鲜开展的外国人才计划。能源部的禁令要求,如参与此类项目,负责人需填写一份项目披露表,DOE将停止对参与人员进行研究资助,直至他们结束参与此类项目。越来越趋紧的研究安全战略,将对中国从事STEM领域的国际研究合作和人才引进的力度产生巨大影响。这一人才流动障碍将会把全球科学划分成两极世界。在新的两极世界中,研究人员和研究机构将被迫在获得美国研发资金和获得中国及其他黑名单国家的资金之间做出选择。
鉴于这种情况,以下两项建议供中国政策制定者考虑,以应对美国的这一新政策方向:
第一,中国决策者应密切关注美国研究安全政策的发展,包括对本国科研人员及机构参与外国人才计划的限制,以及相关部门对于特定的信息的披露和其他方面的要求。NSTC(美国国家科学技术中心)是美国联邦政府内组织和实施研究安全政策的平台,因此要留意由该平台发出的协调活动和出版物。
未来研究安全政策发展的三个领域也同样值得密切关注:首先,要特别注意政府如何对参与外国人才项目的限制的人员及组织的限制。关键问题是如何协调 2021年《美国创新和竞争法案》和2022年《美国竞争法案》,因为它们代表的是同一法案的两个替代版本。这两项法案都禁止美国科研人员及组织参与外国人才计划。其次,应监督相关部门对参与外国人才计划的披露的具体要求。政策制定者应对受影响部门发布的政策声明和文件进行跟踪和分析,以及时了解其中产生的差异。最后,应筛选NSTC和可靠来源发布的公告和出版物,以进一步说明和指导美国研究安全政策的制定和实施,其中也包括澄清上述三个问题。政策制定者如想观察到由该委员会协调的美国研究安全政策的方法和有效性,在一定程度上可通过开放资源得到。
第二,鉴于美国研究安全领域的快速政策制定和高层决策者的明确承诺,中国应该展开更严谨的调研,以衡量和理解研究安全政策对STEM领域的研究合作和人才招聘的影响,特别是在新兴技术领域。因此,政策制定者需要评估和跟踪非中国研究人员对于参加与中国机构相关的研究合作和人才计划的态度和行为。在实施指南和发布其他政策文件前后,比较国际研究人员和研究机构对与中国研究人员和研究机构交往的态度和行为,应该可以揭示出他们所受到的影响。同时,政策制定者应进行访谈和调查,以评估中国的研究合作和人才招聘情况、对国际和中国研究人员研究机构的态度和行为的个人判断。政策制定者可以在了解受影响人群的想法和决定因素后,制定有效的政策应对措施。政府部门需要为进行这一研究的团队提供相应资金。
(周可迪:清华大学公共管理学院博士研究生,CIDEG特约观察员)